急支糖浆入选《儿童急性支气管炎中西医结合诊治专家共识》
- 网络
- 浏览
- 2025-12-05 00:00
2024年12月,由中国中西医结合学会儿科专业委员会、江苏省中西医结合学会儿科专业委员会牵头,组织学会内中医、西医专家共同编制的《儿童急性支气管炎中西医结合诊治专家共识》正式发布在《世界中医药》杂志,急支糖浆成功入选。
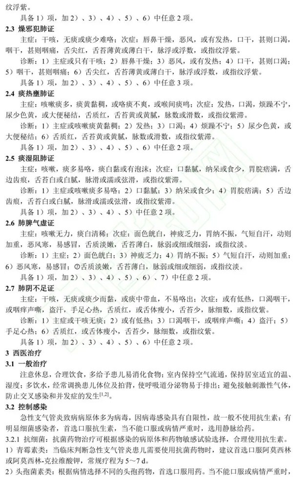
风热犯肺证
治法:疏风清热,宣肺止咳。
方药:桑菊饮加减(《温病条辨》):桑叶、菊花、杏仁、连翘、牛蒡子、前胡、黄芩、薄荷、桔梗、芦根、甘草。
加减:1)头痛、目赤加夏枯草、栀子;2)咳甚加杏仁、枇杷叶;3)咽喉肿痛加射干、青果;4)口渴加天花粉、玄参;5)发热重加生石膏、黄芩、鱼腥草。
中成药:1)急支糖浆。功能主治:清热化痰,宣肺止咳;用于外感风热所致的咳嗽,症见发热、恶寒、胸膈满闷、咳嗽咽痛;急性支气管炎、慢性支气管炎急性发作见上述证候者。药物组成:鱼腥草、金荞麦、四季青、蜜麻黄、紫菀、前胡、枳壳、甘草。用法用量:口服,儿童 1 岁以内 5 mL/次,1~3 岁 7 mL/次,3~7 岁 10 mL/次,7 岁以上 15 mL/次,3~4次/d。
共识原文










本文地址:http://www.yiyaotoutiao.cn/qqyy/146.html
相关推荐
一周热门
如何帮助早产儿宝宝更加健康成长?这份白皮书给出专业答案全药1
如何帮助早产儿宝宝更加健康成长?这份白皮书给出专业答案全药2
意肤与沐春大药房战略合作满两年,色素管理产品持续深化布局全药3- 全药睡醒还是累?别只怪没睡好,可能是身体“血”没养够
- 全药成都宝妈的中医师承之路:我的三年中医师承课程推荐与阿虎医考选择心得
- 全药告别表层抗衰误区:爱贝芙骨膜注射的科学原理与长效优势
- 全药2026麦角硫因产品怎么选?麦角硫因品牌排行榜深度解析
- 全药急支糖浆入选《儿童急性支气管炎中西医结合诊治专家共识》
- 全药这3种身体信号,是血管在向你发出“求救”预警
- 全药百家医道:共襄盛会,乘势开启互联网医疗新篇章!
- 全药官宣!羊爸爸成为国家中医药研究促进会会员单位~
- 全药南宁东大肛医院可信吗?
- 全药2025长三角第七届中医药滋补养生节启幕,聚焦“一老一少”健康新愿景
- 全药喜报!深圳华厦眼科医院朱远飞主任荣获“AOPR全视觉杯临床思维挑战赛S3”大湾区赛区钻石奖
- 全药急支糖浆入选《儿童急性支气管炎中西医结合诊治专家共识》


